021-53880000
新闻中心News Center
政策资讯Policy News
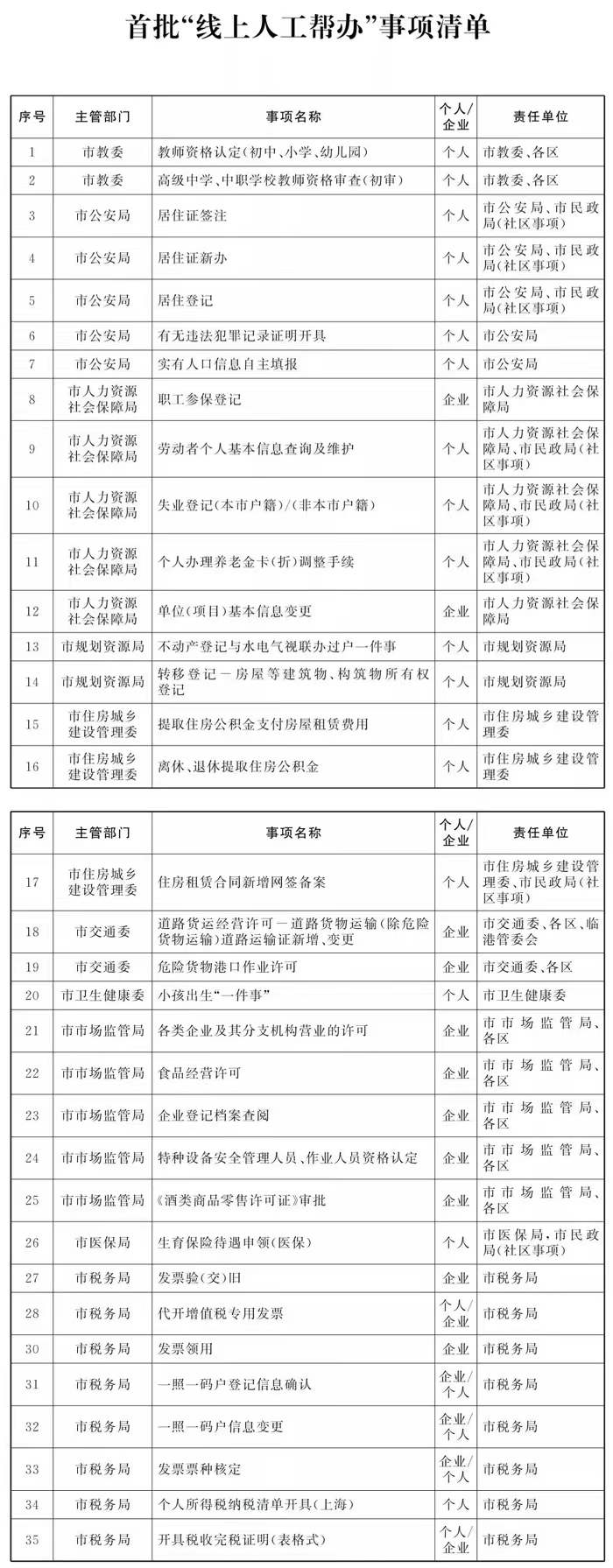
上海市:“一网通办”帮办35个高频事项正式上线,涵盖这些企业和个人

上海市大数据中心介绍,根据此前印发的《建立完善帮办制度提高“一网通办”便捷度的工作方案》,上海市构建线上帮办和线下帮办相辅相成的帮办制度。其中,线上帮办包括三个服务渠道,线下帮办包括两项机制。目前,“线上人工帮办”35个高频事项已正式上线,涵盖企业和个人事项,年办件量超2000万件,约占“一网通办”全年总办件量的三分之一。

 

构建线上帮办和线下帮办相辅相成的帮办制度

线上帮办包括三个服务渠道。一是电话咨询,“12345”市民服务热线电话和各单位咨询电话;二是网上“小申”智能客服(以下简称“小申”),依托“一网通办”知识库提供快速智能问答;三是线上人工专业帮办(以下简称“线上人工帮办”),在网上PC端或移动端,通过文字、语音、视频、截图、录音等提供在线交互帮办服务。

线下帮办包括两项机制。一是领导干部帮办,各有关单位的各级领导干部到政务服务中心,陪同企业群众全流程办理政务服务事项;二是各级政务服务中心工作人员帮办,政务服务中心的工作人员帮助企业群众办理政务服务事项。

 

线上帮办制度主要考虑和亮点

完善线上帮办制度,主要是解决企业群众在网上办事过程中得不到专业人员实时帮助的问题。目前,“12345”作为“一网通办”的总客服,承担了电话咨询工作,但是“12345”座席受限于知识库和专业知识,无法实时解答专业问题,需要派单给业务部门,业务部门按照“1515”(1工作日联系,简单问题5工作日解决,复杂问题15工作日解决)的要求反馈办事人,在时效上不能满足办事过程中实时响应的需求。

 

工作目标

“小申”提供7*24小时在线智能咨询服务,“线上人工帮办”提供工作时段专业帮办,实现企业群众“有疑就问、边办边问”,政府部门“有问必答、答必解惑”。

2021年底前,实现“线上人工帮办”覆盖上海市办件量居前的35个企业事项和个人事项。


微信图片_20220112101358.jpg 

2022年底前,实现“小申”解决率达到50%,“线上人工帮办”解决率达到90%。实现“线上人工帮办”覆盖上海市办件量居前的100个企业事项和个人事项(占“一网通办”全年总办件量的80%以上),工作人员1分钟内首次响应。探索录播短视频、直播等方式解读办事指引。

 

线上帮办流程

企业群众在“一网通办”平台网上办事时,首先通过“小申”进行在线咨询。“小申”未能解决的问题,可以申请“线上人工帮办”。

根据办理事项和咨询内容,线上帮办平台自动转接各有关单位“线上人工帮办”,实现“小申”与“线上人工帮办”融合互补。

 

线上帮办亮点

“线上人工帮办”,主要解决企业群众在“一网通办”办事过程中遇到的在线操作、材料准备、业务标准、业务流程等方面的专业问题。

《工作方案》明确:“一网通办”政务服务事项的实施主体作为“线上人工帮办”的责任单位。各责任单位要根据咨询量和业务情况配备具备较强的专业能力的工作人员,选派业务主管部门工作人员,或委托政务服务中心受理和办理人员进行解答。市大数据中心要配备专业技术人员,负责解答“一网通办”平台技术问题。提出了要实现1分钟内首次响应。

 

线上帮办特色创新

一是部署“小申”,不断提升知识库的精准性和智能化水平。《工作方案》明确,建设统一知识库,包括办理流程、业务口径、规章制度、系统操作指引等,在新的政策文件实施前1个工作日,要将相关问答更新至知识库;对于“线上人工帮办”的有效解答,要同步更新到知识库;未能解答的咨询,应当在5个工作日内将答复口径补充到知识库。

二是创新线上帮办微视频,“手把手教您办”,将网上申请全流程通过录屏的方式一步一步教您办,对于常见问题和容易填报错误的地方重点讲解和提示。

 

线下领导干部帮办的主要考虑和亮点

主要是考虑到“一网通办”企业和个人事项均为实名制办理的特征,领导干部只有陪同办事人办理,才能真正看到“一网通办”从身份认证、申请表单填报、电子证照调用到申请材料提交等办事全流程。同时,帮办过程中发现的问题,领导干部可以从顶层设计、业务流程、体制机制等层面统筹协调、推进改革。

 

工作目标:建立发现问题和反馈整改闭环工作机制。

原则上,各有关单位领导班子成员每人每年至少开展一次帮办工作;各有关单位下属单位、业务处室领导干部帮办,参照本方案建立帮办机制,实现高频事项全覆盖。

建立领导干部定期到办事窗口帮办制度:聚焦高频和疑难复杂事项,陪同企业和群众办理,换位体验申请、受理、审核、办结、反馈等办事全流程,积极听取企业群众意见建议,发现问题、解决问题。

一是聚焦重点开展帮办。聚焦“一网通办”改革重点工作任务;聚焦疑难复杂事项,围绕业务流程复杂、涉及面广的跨层级、跨部门事项开展帮办;聚焦差评较多事项;聚焦企业群众切身利益的“关键小事”,以及企业群众关注度高、办件量大、涉及面广的高频事项。

二是分类分级开展帮办。各有关单位领导班子成员重点聚焦跨区域、跨部门的疑难复杂事项,统筹协调、积极推进需要市区联动、市级部门协同的工作。各有关单位下属单位重点聚焦需要区内统筹、区级部门协同办理的事项,以及本单位职责范围内的事项开展帮办。

三是发现问题和及时整改。建立问题台账,制定整改计划,明确具体措施、责任分工和整改时限,形成问题清单,挂账销号,并适时开展“回头看”,确保整改到位。


微信
微博
电话
021-53880000
顶部