021-53880000
首页
关于我们
公司简介
董事长寄语
荣誉资质
企业文化
企业大事记
新闻中心
公司新闻
政策资讯
四达活动
行业新闻
四达业务
业务分布
特色产品
党群共建
党建工作
工会动态
员工天地
联系我们
联系方式
关注我们
加入我们
投诉与建议
常用链接
HR政策宝
线上培训平台
内网入口
考证培训平台
劳动力计算器
四达招聘平台
下载中心
中国四达宣传册
搜索
新闻中心
News Center
公司新闻
Company News
政策资讯
Policy News
四达活动
ChinaStar Activities
行业新闻
Industry News
政策资讯
Policy News
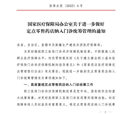
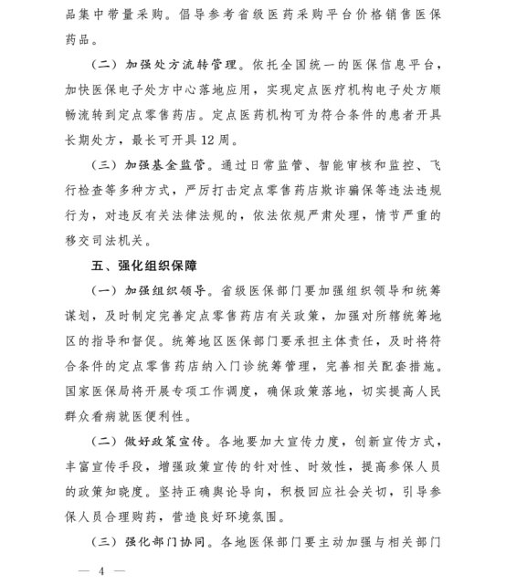
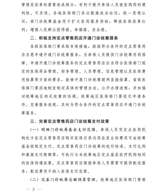
国家、医保局:国家医疗保障局办公室关于进一步做好定点零售药店纳入门诊统筹管理的通知
上一篇:
广西贺州:“点线面”三管齐下稳就业保就业
下一篇:
国家、税务总局:2022年度个税汇算预约办税“三步走”
微信
微博
官方微博
电话
021-53880000
顶部